走进峨胜
集团产业
产品销售
社会责任
集团新闻
联系我们
首页
走进峨胜
集团产业
产品销售
社会责任
集团新闻
联系我们
FLLOW US:
您所在的位置:
网站首页
集团新闻
公示公告
新闻简讯
公示公告
集团新闻
新闻简讯
公示公告
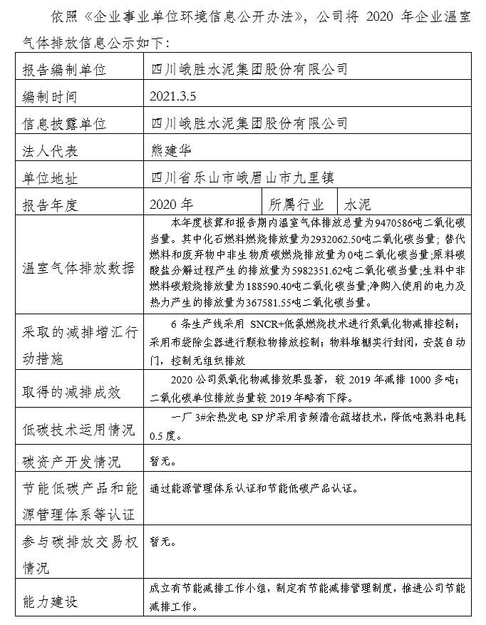
【公示】四川峨胜水泥集团股份有限公司 温室气体排放信息公示(2020)
date:
2021.04.28
2021
年
4
月
27
日
SHARE
上一条:【公示】峨眉山富和环境工程有限公司 2021年环境信息公示(1季度)
下一条:【公示】四川峨胜水泥集团股份有限公司 突发环境事件应急预案公示
返回列表